来源:PaperRss
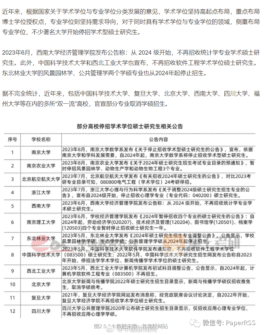
23 日,《2024 年全国研究生招生调查报告》发布,其中显示:近年来,根据国家关于学术学位与专业学位分类发展的意见,学术学位坚持高起点布局,重点布局博士学位授权点,专业学位则坚持需求导向,对于同时具有学术学位与专业学位的领域,侧重布局专业学位,不少著名大学开始停招学术型硕士研究生。据不完全统计,近年来,包括中国科学技术大学、复旦大学、北京大学、西南大学、四川大学、福州大学等在内的多所「双一流」高校,官宣部分专业取消学硕招生。
来源:PaperRss
23 日,《2024 年全国研究生招生调查报告》发布,其中显示:近年来,根据国家关于学术学位与专业学位分类发展的意见,学术学位坚持高起点布局,重点布局博士学位授权点,专业学位则坚持需求导向,对于同时具有学术学位与专业学位的领域,侧重布局专业学位,不少著名大学开始停招学术型硕士研究生。据不完全统计,近年来,包括中国科学技术大学、复旦大学、北京大学、西南大学、四川大学、福州大学等在内的多所「双一流」高校,官宣部分专业取消学硕招生。
本网站所有注明“来源:丁香园”的文字、图片和音视频资料,版权均属于丁香园所有,非经授权,任何媒体、网站或个人不得转载,授权转载时须注明“来源:丁香园”。本网所有转载文章系出于传递更多信息之目的,且明确注明来源和作者,不希望被转载的媒体或个人可与我们联系,我们将立即进行删除处理。同时转载内容不代表本站立场。