Nature 子刊:孕期接触这种塑料成分会增加男孩自闭症风险

2024-08-15 18:02 来源:微信公众号 - ShengWuXueBa 作者:Circle
字体大小
- | +
来源:丁香学术
初秋已至,热浪依旧。科研人坚定的步伐在创新的道路上不断迈进。本周学术君继续为大家带来 CNS 最新一周的科研进展,助力各位在科研中再创佳绩!
本期 Hightlights
  • Nature:癌症患者常用的止吐药或可抑制乳腺癌的生长和转移
  • Cell Reports:音乐如何缓解抑郁?听觉诱发协调皮质-BNST-NAc 回路三重时间锁定以缓解抑郁障碍
  • Nature Neuroscience:主动放弃进食去运动!科学家发现「自律」神经元
  • ATVB:低热量「代糖」增加心脏病风险!食用 30g 赤藓糖醇致血液中该物质浓度增加 1,000 倍
  • Nature Communications:多模式研究表明,男性自闭症谱系障碍与产前母体内 BPA 导致的大脑芳香酶紊乱有关

1. Nature|感觉神经可促进乳腺癌转移和生长,癌症患者常用止吐药或可抑制
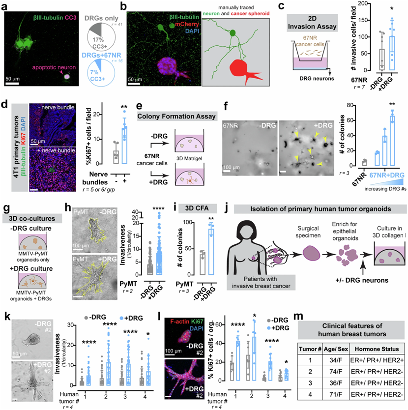
癌症的发展与肿瘤周围的神经生态系统密切相关,研究表明神经支配可能在乳腺癌转移中发挥重要调节作用,但其具体机制仍不明确。
2024 年 8 月 7 日,洛克菲勒大学 Sohail Tavazoie 教授团队在 Nature 发表论文 Neuronal substance P drives metastasis through an extracellular RNA–TLR7 axis。
研究发现,乳腺癌中的感觉神经激活不仅促进癌症生长,还加速转移。结果显示,肿瘤血管系统中的 SLIT2 促进轴突生长形成神经连接,进入肿瘤后,神经释放物质 P,与癌细胞受体 TACR1 相互作用,导致部分癌细胞死亡并释放单链 RNA,这激活了其他癌细胞中的促转移基因。值得注意的是,常用的止吐药物阿瑞匹坦能够有效拮抗 TACR1,从而抑制乳腺癌的生长和转移。
图 1 来源:Naturehttps://www.nature.com/articles/s41586-024-07767-5
2. Cell Reports|音乐如何缓解抑郁?听觉诱发协调皮质-BNST-NAc 回路三重时间锁定以缓解抑郁障碍
听音乐是一种容易获得,且具有潜力能够缓解重度抑郁症状的非药物干预措施。然而,其抗抑郁作用的神经机制仍不清楚。
2024 年 8 月 9 日,上海交通大学附属瑞金医院功能神经外科中心的孙伯民教授 Valerie Voon 教授团队在 Cell Reports 发表论文 Auditory Entrainment Coordinates Cortical-BNST-NAc Triple Time Locking to Alleviate Depressive Disorder。
研究针对 23 名难治性抑郁症患者,探索音乐如何通过听觉皮层影响大脑的奖赏回路。结果表明,音乐的治疗效果与患者的主观享受程度密切相关,而非音乐的情感背景。研究发现,享受音乐的患者在脑电图(EEG)中显示出诱导的 theta 和 gamma 活动,并存在脑区间的同步性。
具体而言,BNST 与 NAc 之间的 gamma 振荡与音乐享受相关,且在享受音乐的患者中,三重时间锁定的振荡活动显著增加。此外,引入特定频率的调制声能提高对音乐反应不佳患者的神经同步性。这些发现为优化音乐治疗提供了潜在策略,未来有望进一步揭示音乐与大脑互动对抑郁症治疗的影响。
图 2 来源:Cell Reportshttps://www.cell.com/cell-reports/fulltext/S2211-1247(24)00803-9#%20
3. Nature Neuroscience|主动放弃进食去运动!科学家发现「自律」神经元
尽管众所周知体育锻炼有益于健康,但许多人却缺乏锻炼;是什么原因促使人们优先选择锻炼而不是其他选择尚不清楚。
2024 年 8 月 6 日,瑞士神经行为动力学实验室 Daria Peleg-Raibstein  和 Denis Burdakov  团队在 Nature Neuroscience 杂志发表论文 Orexin neurons mediate temptation-resistant voluntary exercise。
研究者将小鼠放置在八臂迷宫中,观察其在面对不同选项(如跑步轮、高诱惑食物等)时的行为。结果显示,小鼠在有高诱惑食物(HPF)存在时,跑步轮的使用未受影响,但其进食时间显著减少。通过腹腔注射食欲素受体拮抗剂,研究表明,食欲素神经元在选择运动与食物之间起到了权衡的作用。实验结果还表明,尽管 HPF 诱惑显著,运动仍然被大脑优先考虑。
这一发现指出了在复杂环境中,生物如何在进食与运动行为之间做出选择,并为未来研究提供了基础,可能揭示人类在饮食和运动决策中的神经机制。
图 3 来源:Nature Neurosciencehttps://www.nature.com/articles/s41593-024-01696-2
4. ATVB|低热量「代糖」增加心脏病风险!食用 30g 赤藓糖醇致血液中该物质浓度增加 1,000 倍
虽然人工和非营养性甜味剂被广泛使用,并且被美国和欧盟监管机构普遍认为是安全的,但尚未进行临床试验来评估长期心血管疾病风险或短期心血管疾病相关表型。最近的研究报告称,空腹血浆中赤藓糖醇(一种常用的甜味剂)的水平在临床上与心血管疾病发病风险增加有关,并且在体外和动物模型中增强血栓形成的可能性。饮食中赤藓糖醇对人类血栓形成表型的影响还未明确。
2024 年 8 月 8 日,克利夫兰诊所勒纳研究所心血管和代谢科学系 Hazen 教授团队在 Arteriosclerosis Thrombosis and Vascular Biology 发表论文 Ingestion of the Non-Nutritive Sweetener Erythritol,but Not Glucose,Enhances Platelet Reactivity and Thrombosis Potential in Healthy Volunteers。
研究者评估了赤藓糖醇和葡萄糖摄入对健康志愿者刺激依赖性血小板反应的影响。结果显示,摄入 30g 赤藓糖醇使其血浆浓度增加超过 1,000 倍,并在所有受试者中引起急性增强的血小板聚集反应。同时,赤藓糖醇的摄入显著增加了血小板释放的血清素和 CXCL4 标志物,而葡萄糖则没有这种效果。这表明,赤藓糖醇的摄入可能增强血小板反应性,从而增加血栓形成的风险。
图 4 来源:Arteriosclerosis Thrombosis and Vascular Biologyhttps://www.ahajournals.org/doi/10.1161/ATVBAHA.124.321019
5. Nature Communications|多模式研究表明,男性自闭症谱系障碍与产前母体内 BPA 导致的大脑芳香酶紊乱有关
自闭症谱系障碍 (ASD 或自闭症) 是一种临床诊断的神经发育疾病,患者社交沟通和互动能力受损,行为模式受限且重复。令人惊讶的是,多达 80% 的 ASD 患者为男性,这表明这种疾病的根本原因是性别特异性的神经发育。
2024 年 8 月 7 日,澳大利亚神经科学和心理健康研究所和墨尔本大学理学院生物科学学院 Anne-Louise Ponsonby Wah Chin Boon 团队在 Nature Communications 发表论文 Male autism spectrum disorder is linked to brain aromatase disruption by prenatal BPA in multimodal investigations and 10 HDA ameliorates the related mouse phenotype。
研究发现,子宫内接触塑料成分双酚 A(BPA)可能会影响男孩的雌激素水平,从而增加男孩自闭症风险。研究团队分析了 1,074 名儿童的脐带血和 847 名孕晚期母亲的尿液,发现母亲在孕期尿液中 BPA 水平较高且芳香化酶活性较低的男孩,自闭症风险显著增加。尽管尚未直接证明 BPA 导致自闭症,研究指出其可能通过影响雌激素水平和大脑神经元发育来增加风险。
小鼠实验显示,BPA 暴露改变了社交行为和大脑结构,尤其是杏仁核的功能。研究发现,雌激素补充,例如 10-羟基-2-癸烯酸 (10 HDA),蜜蜂蜂王浆的主要脂质成分,可能作为 ASD 的营养干预措施。研究强调,自闭症是由多因素共同导致的复杂疾病,遗传因素不容忽视,未来需进一步研究基因与环境之间的互动。
图 5 来源:  Nature Communicationshttps://www.nature.com/articles/s41467-024-48897-8
声明:本文如实解读文献,仅供学术交流,不构成任何医疗建议。

我们长期为科研用户提供前沿资讯、实验方法、选品推荐等服务,并且组建了 70 多个不同领域的专业交流群,覆盖神经科学、肿瘤免疫、基因编辑、外泌体、类器官等领域,定期分享实验干货、文献解读等活动。


如需进群,

可以先加实验菌企微哦~


图片来源:图虫创意如需代发文章宣传、新闻稿、招聘等;或有生物学相关专业背景,有意愿应聘兼职作者的老师,请后台回复【学术】添加小编
转载须知【原创文章】丁香学术原创文章,欢迎个人转发分享,未经允许禁止转载,所刊登的所有作品的著作权均为丁香学术所拥有。丁香学术保留所有法定权利,违者必究。

编辑: 王凯

版权声明

本网站所有注明“来源:丁香园”的文字、图片和音视频资料,版权均属于丁香园所有,非经授权,任何媒体、网站或个人不得转载,授权转载时须注明“来源:丁香园”。本网所有转载文章系出于传递更多信息之目的,且明确注明来源和作者,不希望被转载的媒体或个人可与我们联系,我们将立即进行删除处理。同时转载内容不代表本站立场。

  • App下载