面对如此大的差距,陈鑫并没放松准备复试的劲头,但也不由自主地做起了明年「二战」的心理准备。
九天后,陈鑫的名字出现在了复试结果公示的「拟录取」一行里。与此同时,他的名字也出现在了微博、知乎等社交平台的热搜话题当中。
图片来源:北京协和医学院研究生招生网「331 分」击败了「390 分」,这个追平 60 分逆袭上岸的结果一经公布,便吸引来无数质疑目光聚焦于此。
有网友提出质疑:根据常规的考研经验,除非初试高分的那位同学表现极差,或是两人综合能力差距极大,否则复试分数差距往往不会存在过大差异(几十分差),「关系户」「学二代」还是「走后门」?网友开始挖掘起陈鑫的一切信息。
很快,舆论聚焦在陈鑫以第一作者身份发表的一篇影响因子 6.58 分的 SCI 论文上。
向下滑动,查看科研经历(点击可查看大图)▼

这似乎为陈鑫抹平初试大几十分的差距找到了最好的理由——影响因子 6.58 的 SCI 一作,这甚至已经达到一些硕士,甚至博士毕业要求了——又何况这仅仅只是一场硕士复试呢。
但这个看似完美的结果,激起的是更多对「完美」的不相信。一个普通院校的本科生发表如此水平论文,这似乎比在考研复试中逆袭听起来更加天方夜谭。
很快,网友们找到了其他可以质疑的点:根据协和官网发布的复试名单,陈鑫的专业课分数并不算低;但他的英语只有 47 分——而他的对手英语有 70 分。一瞬间,陈鑫仿佛已然被定罪:「连考研英语分数这么低,怎么可能发 SCI 呢?」
图片来源:协和官网公示复试名单截图更有甚者,好事的目光投向了陈鑫的出身院校,济宁医学院。很快,他们盯上了济宁医学院教务处处长的名字——同为陈姓、校内高管。似乎又是一切都「说得通」了:肯定又是老子保儿子的走后门「常规操作」!
也有许许多多角度更为清奇的质疑不断涌起:高分考生是女生,一定是高校性别歧视的「潜规则」让陈鑫钻了空子;47 分的英语也能过线,一定是协和为了「专人特招」而故意划低分数线;本科生就能发 SCI,一定是要么水刊要么枪手代写……总而言之,就是陈鑫的录取结果可以和任何因素有关,但一定不能与他本人的实力和努力有关。

短短一天的功夫,舆论的恶意就发酵到了一个庞大而危险的地步。铺天盖地的辱骂、质疑和谣言如同大潮般滚滚袭来,劈头盖脸地拍打在这个年轻学生的身上。
终于,陈鑫的母校首先站了出来,对这些舆论给出了最为简洁而直接的回应:无任何血缘关系,「学二代」是谣言。
向下滑动,查看声明(点击可查看大图)▼

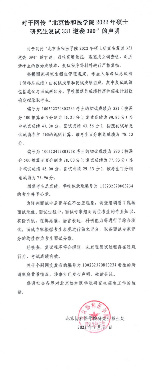
图片来源:济宁医学院紧随其后,北京协和医学院研究生招生处也做出了回应。回应称,经严格复核之后,复试程序符合规定,考试成绩有效,并详细地给出了两位考生总成绩的评分细则——
向下滑动,查看声明(点击可查看大图)▼

图片来源:中国医学科学院新闻中心公众号
北京协和医院初试复试成绩各占比 50% ,初试中陈鑫被领先的 60 分,折算到总成绩当中仅仅相当于 6 分;至于英语成绩,北京协和医院 2022 年进复试的单科线为 43 分,与国家线保持一致。而 2021 年北京协和医院进复试的单科线为 41 分,同样与国家线保持一致。降分捞人的谣言也不攻自破。
而关于 SCI 论文写作的问题,有网友甚至扒出了陈鑫论文写作期间,在丁香园论坛上从提问求助到论文最终发表全过程的帖子 —— 字字句句恰好真实地记录了一位科研人在发论文时的心焦和努力。(点击下方「查看原文」可查看丁香园原贴讨论链接)


图片来源:丁香园论坛截图
陈鑫的发小(自称)随即也针对此事在知乎上做出了回应:陈鑫出自一个普通的农民之家。他自知本科学历不出彩,应试能力也一般,所以花了很多精力在论文上,希望能够成为报考更好学校的筹码。他的英语虽然不好,但通过翻译软件的帮助,完成一篇并不要求辞句华丽的学术性论文也并非难事。
图片来源:知乎用户至此,似乎一切质疑都获得了回应。知名医疗博主@协和医生 Do 先生也表达了对录取陈鑫这一结果的理解和认同:
向下滑动,查看图片(点击可查看大图)▼

至此,事情似乎已经告一段落了。但在陈鑫的努力实力和院校的公平公开共同逼退舆论的狂潮之后,依然有许多难以介怀的声音正在小声嘟囔。复试标准中论文的占比多少是否公开?发 SCI 是否能跟科研能力挂钩?科研能力这么强为什么不去保研,来到考研的赛道上「卷」?……
学霸菌曾尝试联系陈鑫,希望能够了解到他本人对此事的态度,但截至本文发布前,陈鑫本人暂未作出回应。
不过,这个本应像同龄人一样沉浸在「上岸」喜悦中的年轻学子,本来就没有义务将自己的一切剖开展示给大众。短短几天里,他已经承受了太多他不该承受的压力。
图片来源:《让子弹飞》电影截图写在最后
无论怎样回应、怎样澄清,都一定会有新的质疑声从不同角度涌现出来。归根究底,他们无法接受 331 分的陈鑫,击败了 390 分的对手。
但这些并不重要。陈鑫同学凭借自己的努力被心仪的院校录取,协和医学院通过公平的选拔吸收了潜力无穷的学子,他们都遇到了最合适的彼此。
其实这并不难理解。舆论之所以始终对陈鑫抱有一丝「才不配位」的揣度,其底层逻辑依然是「唯分数论」在作祟。我国以高考为纲的教育体系中,分数就是唯一的标准。一分淘汰千人,这种单一的评价机制早已深深刻在了大众的脑海之中——甚至直到进入大学,参加考研,也难以扭转「高分就是赢」的固有思路。
当舆论的目光第一次汇聚到陈鑫的成绩上时,他们不愿、不接受、更不习惯去大胆地认同一个大学生拥有着多元化发展的可能性。他们只能想方设法地规劝自己,相信这一定是一场暗箱操作的结果——而这恰恰也是大众更愿意看到的结果。
比起一个寒门学子的逆袭之路,大众更愿意看到一个「走后门」的「官二代」被扒光其背后的「黑手」,让一切罪恶暴露在阳光下,让特权阶级得到惩罚,让正义的复仇得到伸张——这种快感有时甚至要盖过对真相的探寻。
在过去的种种「暗箱」新闻中,一次次的不公开、不透明、不公平,都会损伤院校、政府和所有官方机构的公信力。那些「暗箱操作」的院校当然有错,他们打破了公平的底线;但那些没有「暗箱操作」的院校往往也有错:争议事件发生时,他们选择息事宁人熬过风头,却也连带导致了院校在大众心中更加成为了一个「见不得光」的环境。
所以,这次事件从某种意义上说其实是好事。当事人相关院校的及时回应,恰恰从根本上打消了大众对于官方机构公信力的信任缺失,把一个公平、透明而多元的选拔机制完整地呈现给整个世界。
从陈鑫的故事当中,人们终于能够意识到原来并不是高校招生都要「暗箱操作」,原来背景不好的寒门学子也有彻底改变自己命运的机会……
而这,本来就是学术世界所应有的样子。
题图来源:北京协和医学院投稿:zhanglanxin@dxy.cn

点击下方查看原文可查看丁香园原贴链接🔗
⬇️⬇️⬇️